Kurumsal SOME Kurulum ve Yönetimi


Kurumsal SOME Kurulum ve Yönetimi

1. Amaç

Rehber, Kahramanmaraş Sütçü İmam Üniversitesi Bilgi Güvenliği Politikaları Yönergesi kapsamında Kahramanmaraş Sütçü İmam Üniversitesinin ve bağlı kuruluşlarının merkez ve taşra teşkilatı ile Kahramanmaraş Sütçü İmam Üniversitesine doğrudan hizmet veren özel sektör kuruluşlarının yararlanması için hazırlanmıştır.

2. Kapsam

Kurumsal SOME’ler, öncelikli olarak Kahramanmaraş Sütçü İmam Üniversitesi ve bağlı kuruluşlarının merkez ve taşra teşkilatı, ilerleyen süreçte Kahramanmaraş Sütçü İmam Üniversitesine doğrudan hizmet veren özel sektör kuruluşlarını kapsamaktadır.

3. Dayanak

Bu yönerge, 11 Kasım 2013 tarihli ve 28818 sayılı “Siber Olaylara Müdahale Ekiplerinin Kuruluş, Görev ve Çalışmalarına Dair Usul ve Esaslar Hakkında Tebliğ” ve Kahramanmaraş Sütçü İmam Üniversitesi Bilgi Güvenliği Politikaları Yönergesi’ ne dayanılarak hazırlanmıştır.

4. Kısaltmalar 

Kurumsal SOME: Kurumunda bulunan siber güvenlik risklerini azaltan ve siber olay meydana geldiğinde görev tanımında yer alan çalışmaları yapan Kurumsal Siber Olaylara Müdahale Ekibini ifade etmektedir.
Siber Olay: Bilgi sistemleri ve endüstriyel kontrol sistemleri (ağa bağlanabilen diğer cihazlar vb.) veya bu sistemlerde tutulan veya işlenen bilginin gizlilik, bütünlük veya erişilebilirliğinin ihlal edilmesini veya teşebbüste bulunulmasını ifade edilmektedir.
USOM: Temel görevleri, “Ulusal Siber Olaylara Müdahale Merkezinin Kuruluş, Görev ve Yetkilerine Dair Usul ve Esaslar” da yer alan Ulusal Siber Olaylara Müdahale Merkezini ifade etmektedir.
 

5. Kurumsal SOME’lerin Görev ve Sorumlulukları

Kurumsal SOME’lerin siber olay öncesi, siber olay esnası ve siber olay sonrasındaki temel görev ve sorumluluklarına bu bölümde yer verilmiştir.

6. Siber Olay Öncesi

Kurumda bir siber olayın yaşanmadığı veya gerçekleşmediği durumda Kurumsal SOME’ler, kurum içi farkındalık çalışmalarının gerçekleştirilmesi, kurumsal bilişim sistemleri sızma testlerinin yapılması / yaptırılması ve kayıtların düzenli olarak incelenmesi çalışmalarını yaparlar.

7. Siber Olay Esnası

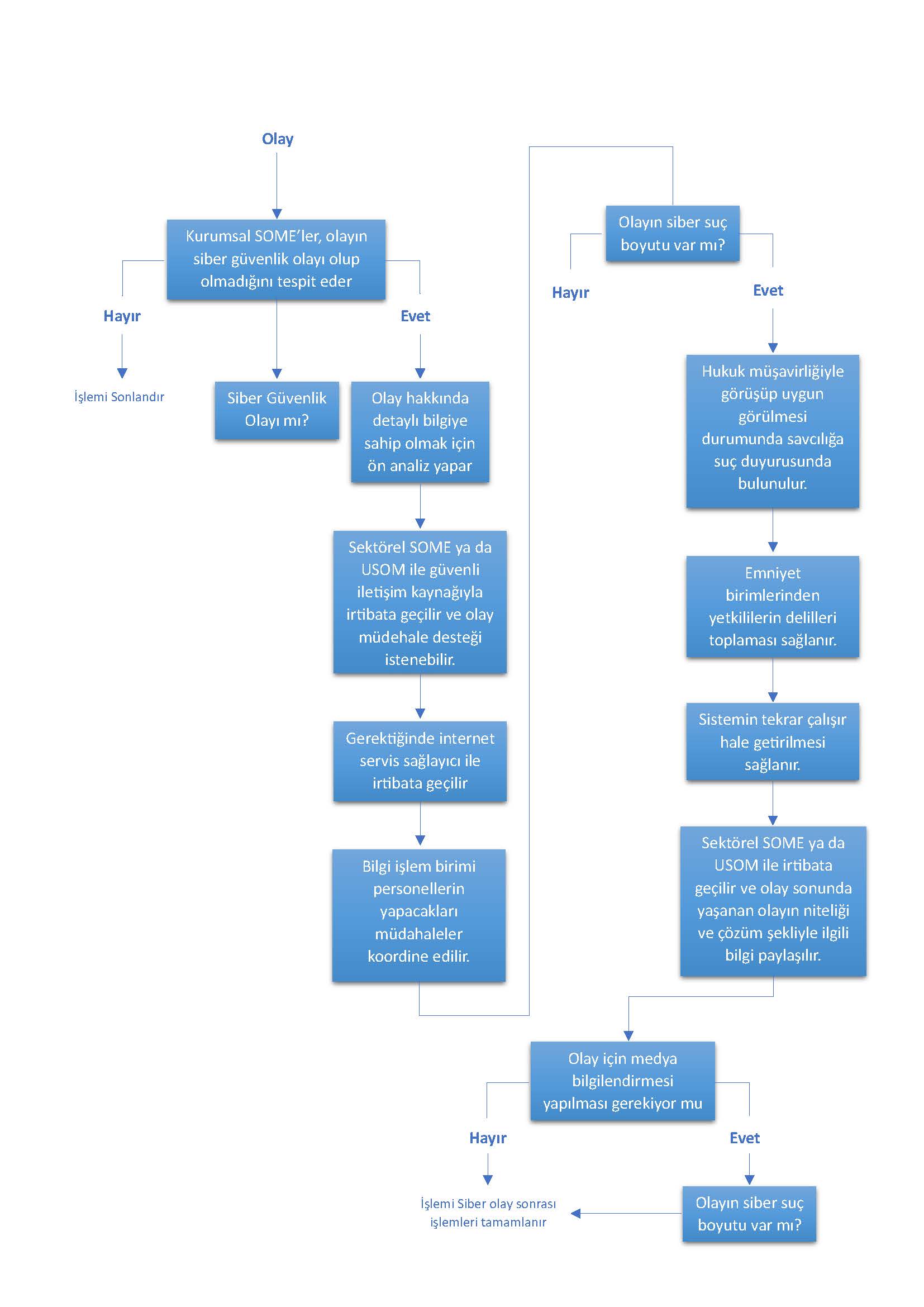
Kurumda herhangi bir siber olayın gerçekleştiği durumlarda, Kurumsal SOME’ler 1’de yer alan akış diyagramına göre görevlerini icra ederler. Şekilde Kurumsal SOME’lerin olay müdahale esnasında bilgi işlem birimi, internet servis sağlayıcı, USOM, hukuk müşavirliği, savcılık, kolluk kuvveti ve basın müşavirliği ile birlikte gerçekleştirebileceği işlemlerbelirtilmiştir.
Kurumsal SOME olay müdahale esnasında bilişim sistemlerine yetkisiz erişim yapılmaması için gerekli tedbirleri alır, aldırır.
Siber olay müdahale akışı içinde suç unsuruna rastlanması halinde savcılık, kolluk makamı vb. makamlara haber verilmesi hem kanuni yükümlülüğün yerine getirilmesi hem de ulusal siber güvenlik kapsamında caydırıcılığın sağlanması açısından önem arz etmektedir.

8 . Siber Olay Sonrası


Kurumda bir siber olay gerçekleştikten ve olaya müdahale edildikten sonra Kurumsal SOME’ler aşağıdaki görevleri icra ederler



  • Zaman geçirmeden olaya neden olan açıklık belirlenir ve çıkarılan dersler kayıt altına alınır.
  • Kurumsal SOME, siber olay ile ilgili bilgileri USOM tarafından belirlenen kriterlere uygun şekilde USOM’a gönderir ve kayıt altına alır.
  • Olayla ilgili olarak gerçekleştirilebilecek düzeltici/önleyici faaliyetlere ilişkin öneriler kurum yönetimine arz edilir.
  • Yaşanan siber olayların türleri, miktarları ve maliyetleri ölçülüp izlenir.
  • Yaşanan siber olaya ilişkin iş ve işlemlerin detaylı bir şekilde anlatıldığı siber olay müdahale raporu hazırlanır, üst yönetim, USOM iletilir.

Şekil 1: Siber Olay Esnasında Yapılması Gereken İşlemlerin Akış Diyagramı